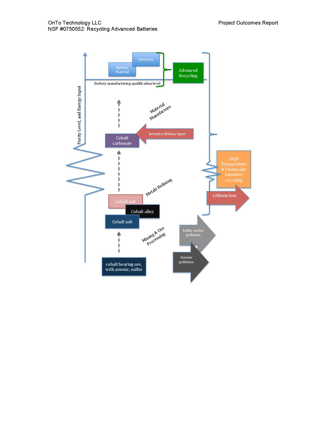
Recycling of critical conflict materials from electronic scrap


These patents teach processes to repair and reutilize advanced materials from batteries, and to provide for safe decommission of batteries for recycling. The suite of patent applications work to improve the value of scrap material to improve the market for replacement of materials with recycled elements rather than replacement with mined elements.

Try it out